首页
数字化建设
公司概况
新闻中心
党建工作
应用中心
主营业务
安全生产
企业风采
信息公开
通知公告
辅助导航
常见问题
投诉与咨询
网站地图
用户调查
联系我们
版权声明
首页
通知公告
中标公示
<< 点击返回列表
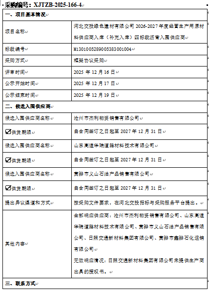
河北交投绿色建材有限公司2026-2027年度经营生产用原材料供应商入库(补充入库)四标段沥青入围供应商公示
浏览量 213
时间 2025-12-17 10:04:53
作者:庄荣丽
来源:法务合约部
上一篇:
河北交投绿色建材有限公司2026-2027年度经营生产用原材料供应商入库(补充入库)二标段矿渣粉供应商入围供应商公示
下一篇:
河北交投绿色建材有限公司2026-2027年度砂石骨料供应商入库(补充入库)候选入围供应商公示
分享:
推荐阅读
业务接洽
0312-2838026